Publications

 

Tuffs, S. W., C. A. Herfst, M. L. Baroja, E. N. DeJong, C. E. M. Coleman, and J. K. McCormick*. Regulation of toxic shock syndrome toxin-1 by the accessory gene regulator in Staphylococcus aureus is mediated by the repressor of toxins. Molecular Microbiology. (LINK)




Shannon, B., J. K. McCormick and P. M. Schlievert*. 2019. Toxins and superantigens of Group A streptococci. Microbiology Spectrum. (LINK)




Zeppa J. J., K. J. Kasper, I. Mohorovic, D. M. Mazzuca, S.M. M. Haeryfar and J. K. McCormick*. 2017. Nasopharyngeal infection by Streptococcus pyogenes requires superantigen-responsive V-specific T cells. Proceedings of the National Academy of Sciences USA. (LINK)



Armstrong, B. D., C. A. Herfst, N. C. Tonial, A. T. Wakabayashi, J. J. Zeppa, and J. K. McCormick*. 2016. Identification of a two-component class IIb bacteriocin in Streptococcus pyogenes by recombinase-based in vivo expression technology. Scientific Reports. 6: 36233. (LINK)




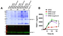
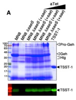
Baroja, M. L., C. A. Herfst, K. J. Kasper, S. X. Xu, D. A. Gillett, J. Li, G. Reid and J. K. McCormick*. 2016. The SaeRS two-component system is a direct and dominant transcriptional activator of toxic shock syndrome toxin-1 in Staphylococcus aureus. The Journal of Bacteriology. JB.00425-16. (LINK)





Zeppa, J. J., A. T. Wakabayashi, K. J. Kasper, S. X. Xu, S. M. M. Haeryfar, and J. K. McCormick*. 2016. Nasopharyngeal infection of mice with Streptococcus pyogenes and in vivo detection of superantigen activity. Methods in Molecular Biology. 1396:95-107 (LINK)






Xu, S. X., K. J. Kasper, J. J. Zeppa, and J. K. McCormick. 2015. Superantigens modulate bacterial density during Staphylococcus aureus nasal colonization. Toxins. 7: 1821-1836. (LINK)






Anantha, R.V., D. Mazzuca, S. X. Xu. S. A. Porcelli, T. Mele, D. D. Fraser, C. Martin, S.M. Haeryfar*, J. K. McCormick*. 2014. Th2-polarized invariant natural killer T cells reduce disease severity in intra-abdominal sepsis. Clinical and Experimental Immunology. 178 (2), 292-309. (LINK)





Xu, S. X., K. J. Gilmore, P. Szabo, J. J. Zeppa, M. L. Baroja, S. M. M. Haeryfar, and J. K. McCormick*.  2014. Superantigens subvert the neutrophil response to promote abscess formation and enhance Staphylococcus aureus survival in vivo. Infection and Immunity. 82(9):3588-98.  (LINK)





Kasper, K. J., J. J. Zeppa, A. T. Wakabayashi, S. X. Xu, D. M. Mazzuca, I. Welch, M. L. Baroja, M. Kotb, E. Cairns, P. P. Cleary, S. M. M. Haeryfar and J. K. McCormick*. 2014. Bacterial superantigens promote acute nasopharyngeal infection by Streptococcus pyogenes in a human MHC class II-dependent manner. PLoS Pathogens. 10(5): e1004155. (LINK)




Patterson, K. G., J. L. Dixon, P. S. Bastedo, D. Hess, S. M. Haeryfar, and J. K. McCormick*. 2014. Control of established colon cancer xenografts using a novel humanized single chain antibody-streptococcal superantigen fusion targeting the 5T4 oncofetal antigen. PLoS One. 15;9(4):e95200. (LINK)








Xu, S. X. and J. K. McCormick. 2012. Staphylococcal superantigens in colonization and disease. Frontiers in Cellular and Infection Microbiology. 2:52. doi: 10.3389/fcimb.2012.00052 (LINK)







Hayworth, J. L., D. M. Mazzuca, S. M. Vareki, I. Welch, J. K. McCormick, S. M. M. Haeryfar. 2012. CD1d-independent activation of mouse and human invariant NKT cells by bacterial superantigens. Immunology and Cell Biology. advance online publication 1 November 2011. (LINK)





Li, J., W. Wang, S. X. Xu, N. A. Magarvey, and J. K. McCormick. 2011. Lactobacillus reuteri-produced cyclic dipeptides quench agr-mediated expression of toxic shock syndrome toxin-1 in staphylococci. Proceedings of the National Academy of Sciences USA. 108(8):33 (LINK)





Rahman, A. K. M. N., D. A. Bonsor, C. A. Herfst, F. Pollard, M. Peirce, A. W. Wyatt, K. J. Kasper, J. Madrenas, E. J. Sundberg, and J. K. McCormick. 2011. The TCR β-chain CDR2 loop governs T cell activation and Vβ-specificity by bacterial superantigens. The Journal of Biological Chemistry. 286(6):4871-81. (LINK)






Chau, T. A., M. L. McCully, W. Brintnell, G. An, K. J. Kasper, E. D. Vinés, P. Kubes, S. M. M. Haeryfar, J. K. McCormick, E. Cairns, D. E. Heinrichs, and J. Madrenas. 2009. TLR2/6 Ligands on the staphylococcal cell wall down-regulate superantigen-induced T cell activation and prevent toxic shock syndrome. Nature Medicine. 15:641-8. (LINK)





Kasper, K. J., W. Xi, A. K. M. N. Rahman, M. Nooh, M. Kotb, E. J. Sundberg, J. Madrenas and J. K. McCormick. 2008. Molecular requirements for MHC class II alpha-chain engagement and allelic discrimination by the bacterial superantigen streptococcal pyrogenic exotoxin C. The Journal of Immunology. 181:3384-92. (LINK)





Brouillard, J-N. P., S. Günther, A. K. Varma, I. Gryski, A. K. M. N. Rahman, C. A. Herfst, P. M. Schlievert, D. Y. M. Leung, J. Madrenas, E. J. Sundberg, and J. K. McCormick. 2007. Crystal structure of the streptococcal superantigen SpeI and functional role of a novel loop domain in T cell activation by group V superantigens. The Journal of Molecular Biology. 367:925-34. (LINK)



Moza, B., A. K. Varma, R. A. Buonpane, P. Zhu, C. A. Herfst, M. J. Nicholson, A.-K. Wilbuer, K. W. Wucherpfennig, J. K. McCormick, D. M. Kranz, and E. J. Sundberg. 2007. Structural basis of T cell specificity and activation by the bacterial superantigen toxic shock syndrome toxin-1. The EMBO Journal. 26:1187-97. (LINK)






Rahman, A. K. M. N., C. A. Herfst, B. Moza, L. Chau, C. Bueno, J. Madrenas, E. J. Sundberg, and J. K. McCormick. 2006. Molecular basis of TCR selectivity, cross-reactivity and allelic discrimination by a bacterial superantigen: integrative functional and energetic mapping of the SpeC-Vβ2.1 molecular interface. The Journal of Immunology. 77:8595-603. (LINK)




Bueno, C., G. Criado, M. L. Boroja, S. S. G. Ferguson, A. K. M. N. Rahman, C. D. Tsoukas, J. K. McCormick, and J. Madrenas. 2006. Bacterial superantigens bypass Lck-dependent T cell receptor signaling by activating a Galpha11-dependent, PLC-beta-bediated pathway. Immunity. 25:67-78. (LINK)




Laughton, J. M., E. Devillard, D. E. Heinrichs, G. Reid, and J. K. McCormick. 2006. Inhibition of expression of a staphylococcal superantigen-like protein by a soluble factor from Lactobacillus reuteri. Microbiology. 152: 1155-67. (LINK)





McCormick, J. K., J. M. Yarwood, and P. M. Schlievert. 2001. Bacterial superantigens and toxic shock syndrome: An update. The Annual Review of Microbiology 55:77-104. (LINK)





For a complete list of pubmed publications please click here or our GoogleScholar page

Selected Publications (members of the lab are underlined):